100K MN dual 6 pins potmeters gezocht (balansregeling) (Algemeen)
Bedankt allemaal voor de reacties.
Had het er beter bij kunnen vermelden dat ik die potmeters al heb opengmaakt en schoongemaakt etc.
Helaas was dat maar voor een deel de oplossing.
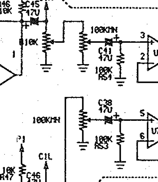
Ik heb de foto van VR1 erbij geplaatst omdat de potmeters allemaal dezelfde aanduiding hebben. Ik was in de verondersteling dat ze dan allemaal hetzelde zijn. VR1 is de gain, VR2,3 en 4 zijn de toonregeling potmeters en VR5 is de balanspotmeter maar dat staat niet in het schema en wel op de print.
![[image]](images/uploaded/20260201114814697f3d7e29b86.jpg)
Ze staan 2 keer in het schema omdat het, denk ik, om dual/stereo potmeters gaat en vandaar de 6 pinnen.
Ik kan inderdaad de potmeter eruit laten en 2 weerstanden erin solderen om het circuit compleet te maken echter het zou mooi zijn om het weer werkend te krijgen dus ik blijf zoeken naar een vervanger..
nogmaals bedankt tot zover voor alle reacties
Complete draad:
- 100K MN dual 6 pins potmeters gezocht (balansregeling) -
FlyingDJ,
29-01-2026, 12:22
- 100K MN dual 6 pins potmeters gezocht (balansregeling) -
Maurice,
29-01-2026, 18:20
- 100K MN dual 6 pins potmeters gezocht (balansregeling) -
hanswal,
29-01-2026, 19:06
- 100K MN dual 6 pins potmeters gezocht (balansregeling) - hanswal, 29-01-2026, 20:03
- 100K MN dual 6 pins potmeters gezocht (balansregeling) -
hanswal,
29-01-2026, 19:06
- 100K MN dual 6 pins potmeters gezocht (balansregeling) -
Goldline,
29-01-2026, 21:56
- 100K MN dual 6 pins potmeters gezocht (balansregeling) -
hanswal,
30-01-2026, 20:37
- 100K MN dual 6 pins potmeters gezocht (balansregeling) - Goldline, 31-01-2026, 11:58
- 100K MN dual 6 pins potmeters gezocht (balansregeling) -
hanswal,
30-01-2026, 20:37
- 100K MN dual 6 pins potmeters gezocht (balansregeling) -
FlyingDJ,
01-02-2026, 12:53
- 100K MN dual 6 pins potmeters gezocht (balansregeling) -
hanswal,
01-02-2026, 19:39
- 100K MN dual 6 pins potmeters gezocht (balansregeling) -
FlyingDJ,
04-02-2026, 13:29
- 100K MN dual 6 pins potmeters gezocht (balansregeling) - hanswal, 04-02-2026, 14:36
- 100K MN dual 6 pins potmeters gezocht (balansregeling) -
FlyingDJ,
04-02-2026, 13:29
- 100K MN dual 6 pins potmeters gezocht (balansregeling) -
hanswal,
01-02-2026, 19:39
- 100K MN dual 6 pins potmeters gezocht (balansregeling) -
Maurice,
29-01-2026, 18:20