22GA212 (Toestel of techniek)
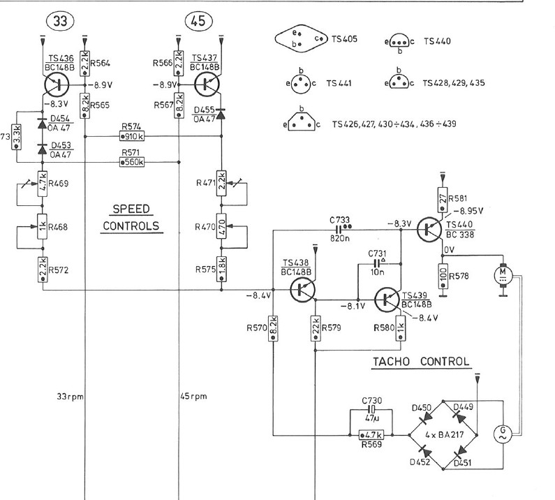
Zet beide fijnregelaars op de bovenkant in het midden, en regel dan beide snelheden exact af
met de instelpotmeters op de printplaat 469 en 471. (zie schema)
![[image]](images/uploaded/2026031215440869b2df4827f3a.jpg)
--
Cees PA1DBA
Complete draad:
Zet beide fijnregelaars op de bovenkant in het midden, en regel dan beide snelheden exact af
met de instelpotmeters op de printplaat 469 en 471. (zie schema)
![[image]](images/uploaded/2026031215440869b2df4827f3a.jpg)
--
Cees PA1DBA
Complete draad: