Interne Hardisk niet toegankelijk na electrische ontlading (Computertechniek)

door Maurice ⌂ @, Dordrecht, 10-03-2026, 21:59 (1 uur en 40 minuten geleden) @ Maurice
Gewijzigd door Maurice, 10-03-2026, 22:06

Zoek document op "F3 SerialPort Diagnostics"
Dat is een hele PDF.


Dat is de uitleg over de commando menu structuur.

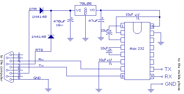
Ah gevonden schema
[image]


Complete draad:

 RSS Feed van berichtenreeks

powered by my little forum